首 页
|
总会专栏
|
中山法院门
|
维权案件
|
党政相关部门
|
维权服务
|
关于我们
港澳台民间维权总会宗旨:
宣传爱国、守法、维护国家执政,维护宪法,维护港澳台人士、企业在国内的合法权益。
港澳台民间维权总会:
总会专栏
>>
拱北宾馆专栏
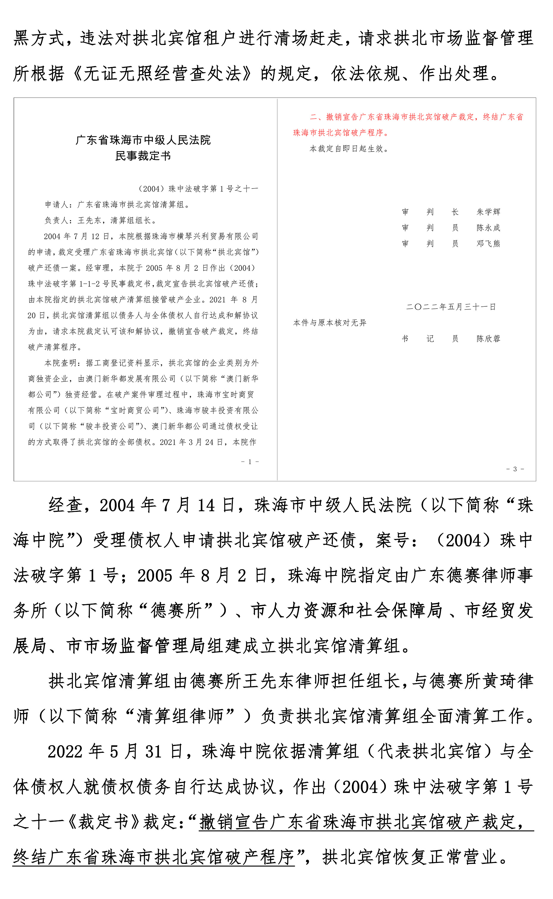
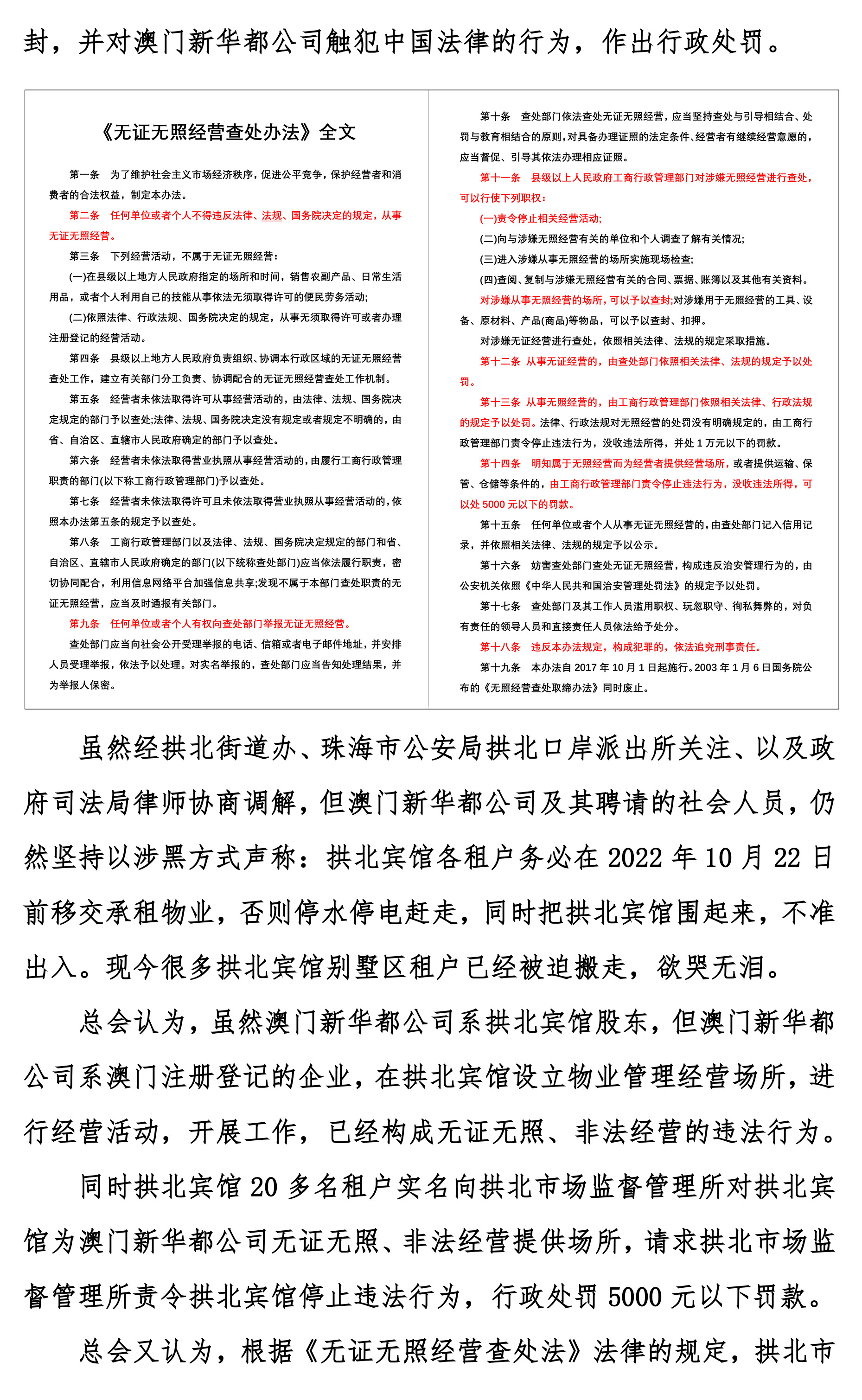
>> 拱北宾馆租户向拱北市场监督管理所实名控告澳门 新华都公司无证无照非法经营对租户清场赶走的报导
上一篇:
(珠海市拱北宾馆租户报案 被澳门新华都公司以涉黑方式清场赶走
返回【关注案件专栏】
E-mail:
gatmjwqzh@foxmail.com
Hong Kong, Macau, and Taiwan People's Rights Preservation General Association