文件链接:
链接1: 中华人民共和国集会游行示威法
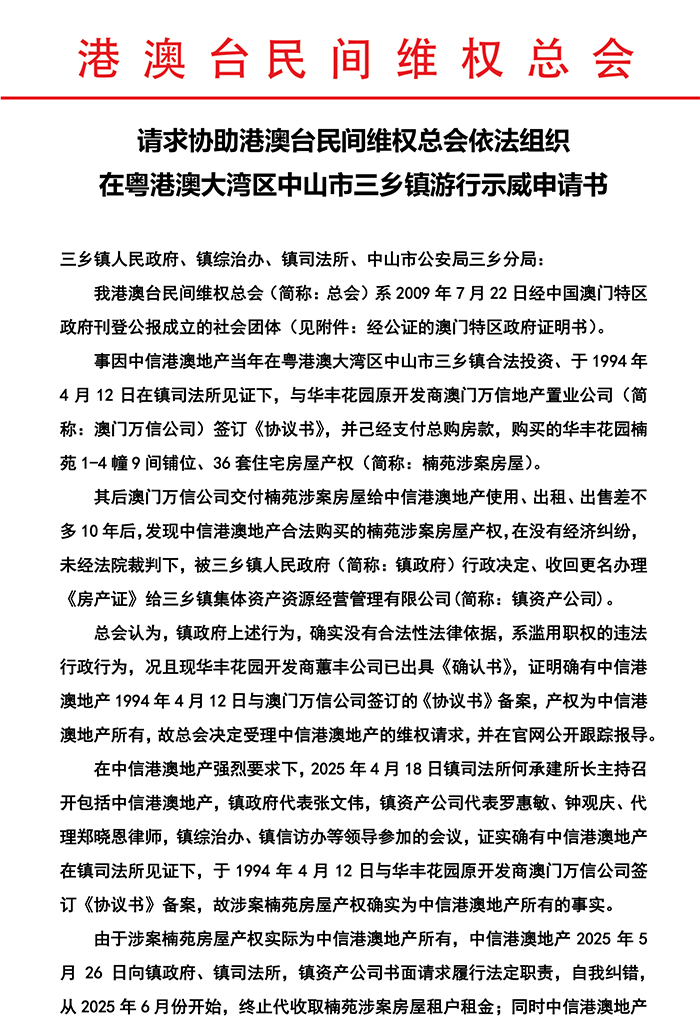
链接2: 2025年7月7日《请求协助港澳台民间维权总会依法组织在粤港澳大湾区中山市三乡镇游行示威申请书》
链接4: 2025年6月30日致三乡镇司法所的《请求履行职责申请书》
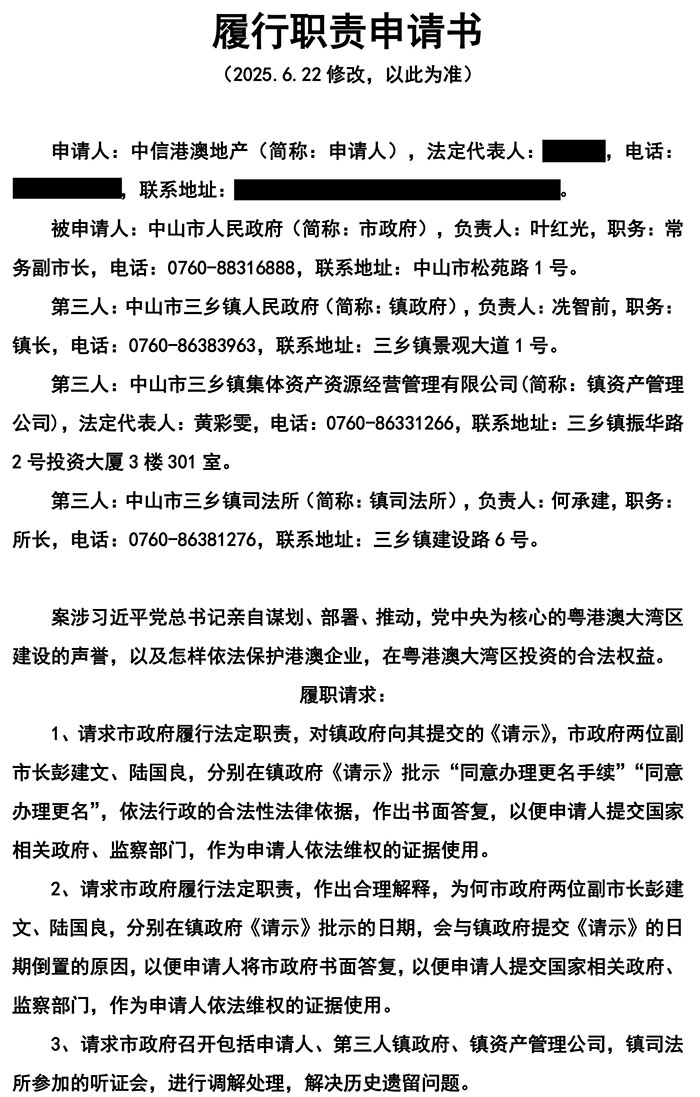
链接5: 2025年6月25日致三乡镇政府和镇资产管理公司的《履行法定职责申请书》
链接6: 2025年6月14日致中山市行政复议办公室《行政复议申请书》
链接7: 2025年5月26日致三乡镇政府、三乡司法所和镇资产公司的《请求履行法定职责自我纠错通知镇资产公司终止代我公司收取涉案房屋租金的申请书》