首 页
|
总会专栏
|
中山法院门
|
维权案件
|
党政相关部门
|
维权服务
|
关于我们
港澳台民间维权总会宗旨:
宣传爱国、守法、维护国家执政,维护宪法,维护港澳台人士、企业在国内的合法权益。
港澳台民间维权总会:
总会专栏
>>
雅居乐专栏
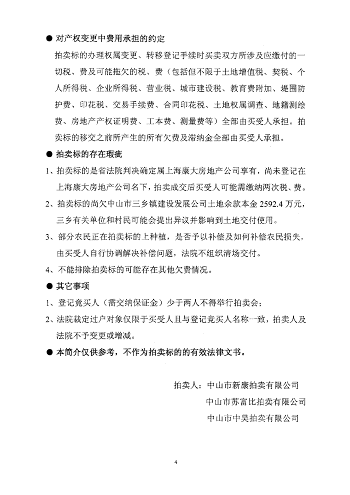
>> 拍卖涉案土地公告、标的简介
【中山法院门】
陈浩唯向最高人民法院提交《国家赔偿请求书》,状告中山中院、上海一中院、上海二中院、上海浦东法院、上海黄浦法院违法执行,请求共同国家赔偿13.28亿元。
点击链接:
部分证据附件
上一篇:
陈浩唯公安报案回执
下一篇:
(2011)中中法执委字第4-1号《执行裁定书》和《协助执行通知书》
返回【总会专栏】
E-mail:
gatmjwqzh@foxmail.com
Hong Kong, Macau, and Taiwan People's Rights Preservation General Association